工业其他行业企业温室气体排放报告-尊龙官网入口

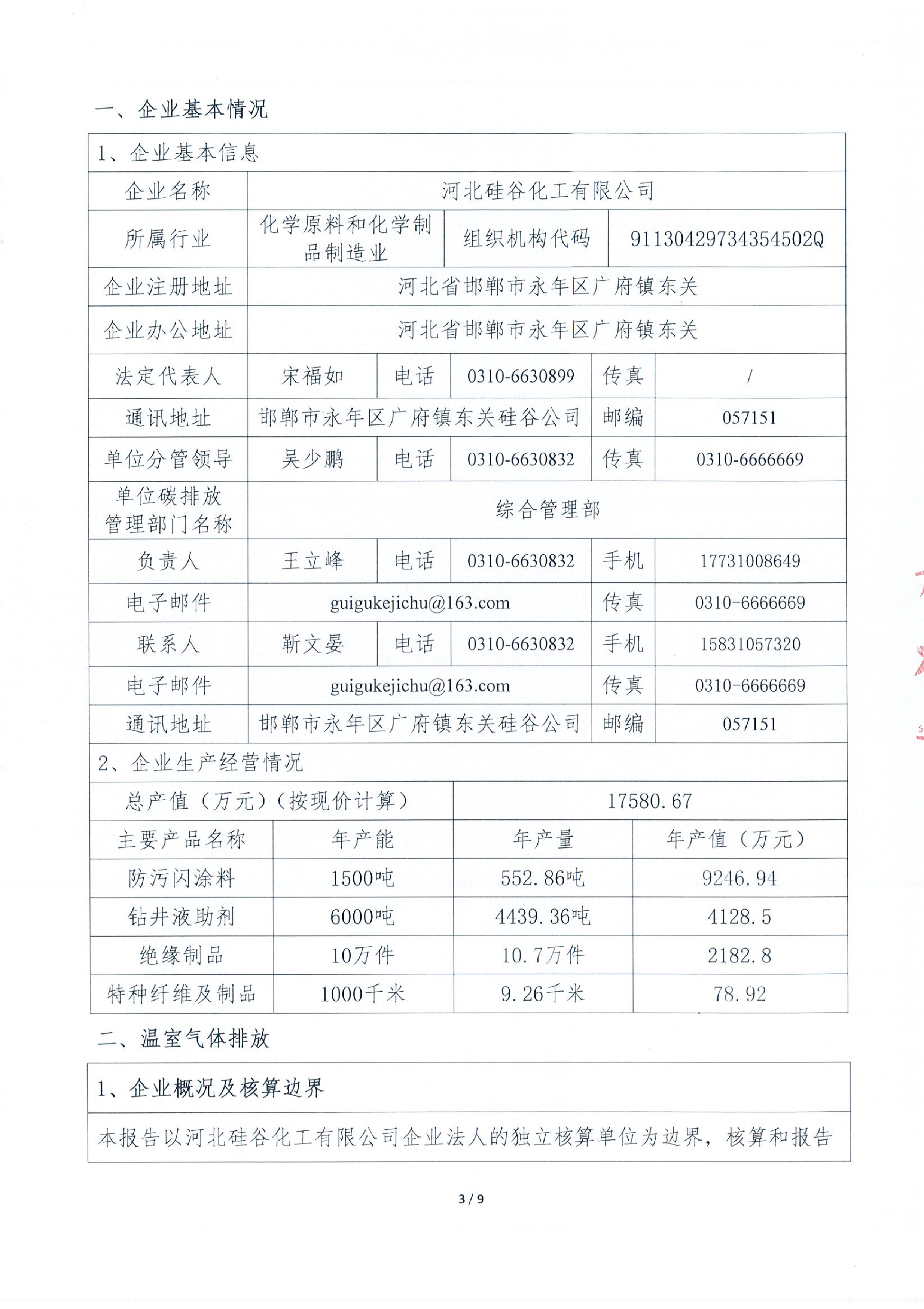
河北硅谷化工有限公司

硅谷动态

网站地图